
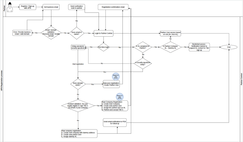
The AWS Partner Network registration process was revamped to ensure that it meets the needs of Alliance leads and Technical leads alike (Partner users). Additionally, the look and feel of the experience needed to be update to be better aligned with the Cloudscape design system to ensure overall AWS brand recognition throughout.
The PDR group currently spends approximately thousands of hours yearly on new registrations to understand partners’ needs before directing them with the right partner journeys.
These four major key points:
New user sign-up
Partner onboarding
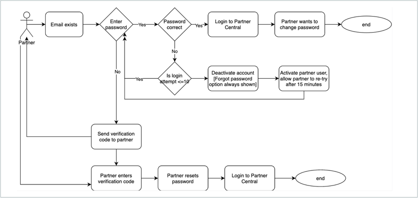
Partner log-in
Partner user log-in
Manger of Product Design I Design Reviewer I UX Sign-off
I engaged in a collaborative process that involves multiple stakeholders, ensures a comprehensive understanding of the project, and facilitates the exploration and validation of design ideas. This approach increases the chances of developing a user-centric solution that meets the project requirements and satisfies the needs of both the business and the end-users.



Strategically approached focused on the structure, layout, and UI patterns of the form, you can create a more intuitive, engaging, and user-centered experience. I conduct usability testing or gather feedback from users throughout the design process to validate your improvements and ensure that the redesigned form meets their needs and expectations.




Clearly outlining three steps and guiding users through the process, I create a straightforward and transparent user experience. Users now can easily comprehend the progression and requirements, which fosters a sense of confidence and trust in the registration process.
Simple and straightforward design approach, coupled with a clear 3-step process, helps streamline the registration experience and facilitates the onboarding of new APN partners.






Every month, approximately 1,700 businesses partners register to join the Amazon Partner Network (APN) across the globe. YTD over 75% (12,882 as of March 2023) of these new registrations have taken action.