
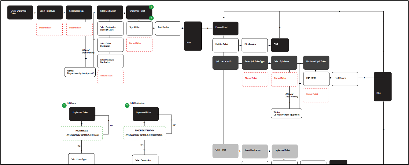
The task was to develop an Android application that would allow drivers to manage their daily loads remotely in any weather conditions. The app needs to help drivers manage planned loads, unplanned loads.
Plains All American (PAA) approached Magenic to develop a mobile dispatch ticketing system which would communicate load information to their truck drivers in real-time.
Sr. UX Designer, Lead UX researcher
As a driver they needed the ability to
Load location
Load type
Load details
Driving directions
Notifications and indictors





Wireframes
understand the drivers
Daily activities
Layout planned load details
Establish user workflows
Prototypes
Verify the drivers ability to identify loads
Quickly complete tickets
Create unplanned loads.
Report accurate data to billing
Study driver habits
Testing
Road with drivers to get real-world experience
Conducted testing on different devices and color combinations
For the driver
Quickly identify loads
Turn by turn instructions
Relaid equipment needed for upcoming loads
Improved driver Safety
For administrator
Real world tracking of off loads
Real world tracking of drivers locations
Easily schedule drivers to loads


For the driver
Manage unplanned load ticket
For administrator
Reduced submitted ticket errors
Improved customer billing and records history
For the driver
Provided a daily snapshot
Easy to read Hazardous warnings
Easy to read Hazardous messages in any condition
Improved drive efficiency.
For administrator
Allowed consent communication with drivers


I delivered a dispatch system that was responsible for handling loads, drivers data, and relayed lease information to the drivers in real-time in order to perform daily activities. The ticketing system crossed multiple systems, and expanded the portfolio of software that PAA brings to market.
Wow factor!
Improved customer relation by being the first in the industry to go digital.